竹报短视频玩法
满足你对短视频营销的所有想象
-
矩阵传播
素人、达人账号协同传播,刷屏效果能够加深用户对产品的印象
-
达人推广
发挥达人影响力,推广信息传播到更多目标人群,获取用户信任
-
直播分享
直播能在短时间聚集流量,抖音在直播领域拥有绝佳的优势。
-
广告投放
Feed、Feed live等信息流推荐方式可为企业提供精准曝光
-
好物种草
通过素人、达人制造品牌势能,传播推广,为品牌背书
PART 1 KOC素人矩阵
为企业提供众多素人KOC资源,素人KOC原创拍摄与产品相关的短视频,然后上传短视频平台,为产品进行推广营销,构成矩阵传播
PART 2 网红KOL传播
达人、大V、红人等海量资源为产品强力推广
KOL网红传播案例
荷塘星星
很多朋友问怎么没看见我家毛巾挂哪儿?一开始装修就没设计挂毛巾的地方。洗脸一直
用的洗脸巾。
视频链接:https://v.douyin.com/J1LtPrH/
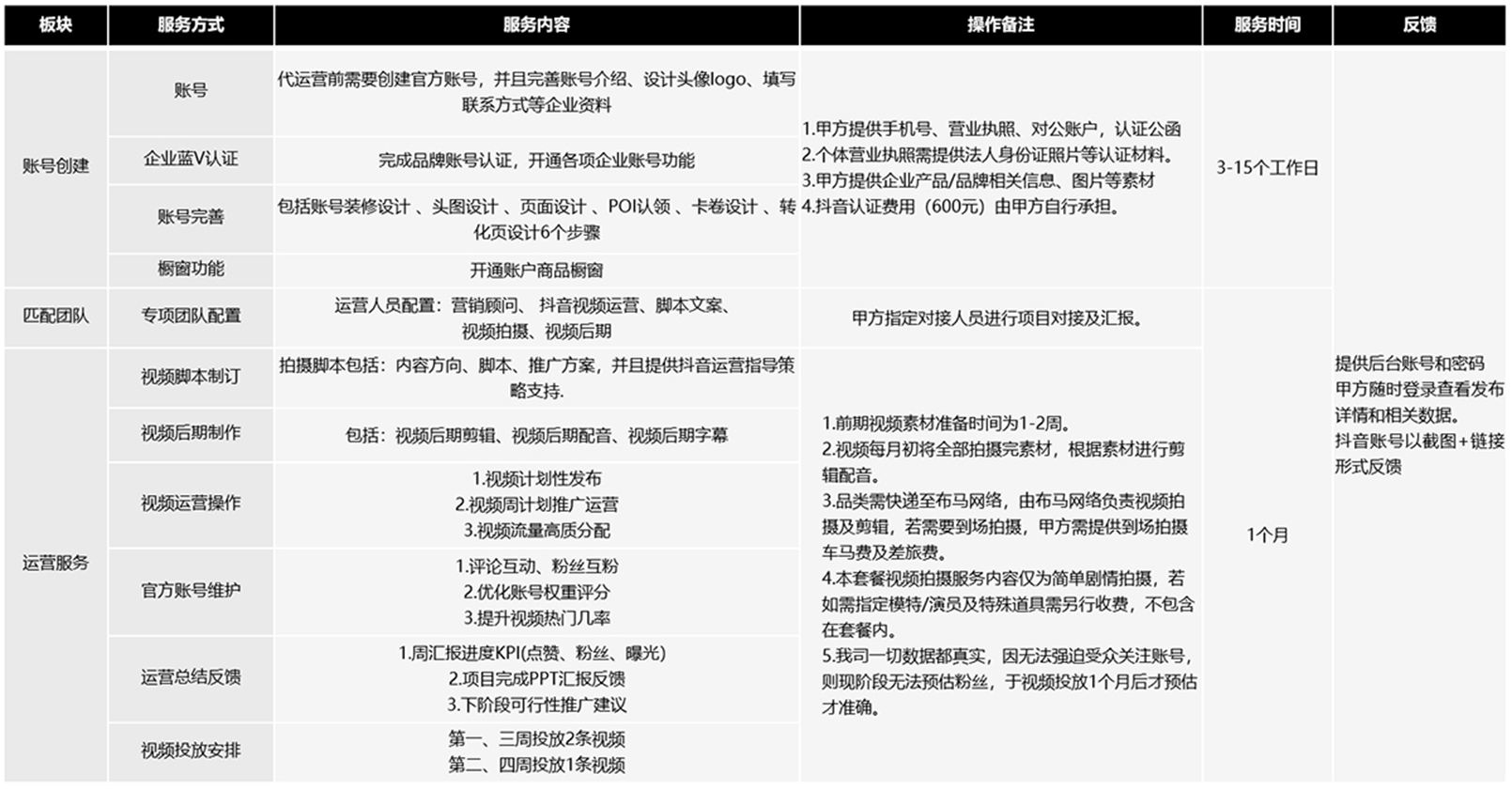
PARE 3 账号代运营
达人、大V、红人等海量资源为产品强力推广
PARE 4 广告投放
达人、大V、红人等海量资源为产品强力推广
广告投放玩法
PARE 4 广告投放
达人、大V、红人等海量资源为产品强力推广
-
单页信息流广告
在信息流推荐内容中,点击头像、昵称、广告组件等操作后,进
入品牌推广落地页
-
原生信息流广告
用户在信息流推荐内容中,点击头像、呢称、视频内容左滑操作后
进入广告主原生账全
-
直播间引流广告
用户在信息流推荐内容中,点击“进入直播间”按钮进入
账号直播间
PARE 5 视频拍摄
达人、大V、红人等海量资源为产品强力推广
-
01
种草视频
-
02
模特口播视频
-
03
剧情短视频
-
04
个人IP视频
-
05
视频打包套餐
-
06
产品视频
-
07
信息流广告视频
-
08
企业宣传片
-
09
高端TVC
-
10
活动线上直播TVC